Engage to Life Energy
时光荏苒,岁月悠悠,转眼间2022年已经过去。回顾这一年,6163银河在NGS及芯片领域开展的转录组测序、全基因组测序、全外显子测序、全基因组甲基化测序、基因芯片、甲基化芯片等项目已助力众多合作伙伴发表了多篇文章。在此,小编挑选出部分2022年6163银河合作的高分文章分享给大家,供大家观摩参考。
普通转录组
文章题目:Dynamic degradation patterns of porous polycaprolactone/β-tricalcium phosphate composites orchestrate macrophage responses and immunoregulatory bone regeneration.[1]
发表期刊:Bioactive Materials
影响因子:14.593
研究对象:骨再生
实验方法:转录组测序(mRNA-seq);动物实验;细胞实验;免疫染色
研究内容:本研究验证了具有不同成分的PCL/β-TCP支架在降解的每个阶段对骨愈合的影响都有很大不同,揭示了可降解骨支架生物降解的动态模式高度协调免疫反应,从而决定了骨再生的成功。因此,通过评估生物材料在整个降解过程中对免疫反应和骨再生的生物效应,有必要开发更具前景的骨再生生物材料。
文章题目:Electrical stimulation of piezoelectric BaTiO3 coated Ti6Al4V scaffolds promotes anti-inflammatory polarization of macrophages and bone repair via MAPK/JNK inhibition and OXPHOS activation.[2]
发表期刊:Biomaterials
影响因子:12.479
研究对象:骨再生
实验方法:转录组测序(RNA-seq);动物实验;WB;免疫染色;ELISA
研究内容:本研究通过体外和体内实验探究了极化BT/Ti支架压电刺激对巨噬细胞极化和免疫调节骨生成的影响,通过RNA测序和机制研究发现压电BT/Ti(极化)支架抑制了炎症MAPK/JNK信号级联,并激活了巨噬细胞中的氧化磷酸化(OXPHOS)和ATP合成。这项研究为使用极化压电BT/Ti支架调节免疫微环境和促进骨再生提供了一种有前途的方法。
文章题目:Maternal circadian disruption before pregnancy impairs the ovarian function of female offspring in mice.[3]
发表期刊:Science Of The Total Environment
影响因子:10.753
研究对象:卵巢功能损伤
实验方法:mRNA测序、免疫组化、脂代谢测定、免疫荧光染色、WB...
研究内容:此文章主要研究了孕前母体昼夜节律破坏对小鼠后代繁殖的影响。通过mRNA测序、免疫组化、脂代谢测定以及WB等技术,发现孕前母体昼夜节律紊乱损害了雌性后代的卵巢功能,以及导致脂质代谢异常和卵巢免疫微环境的变化。
非编码RNA
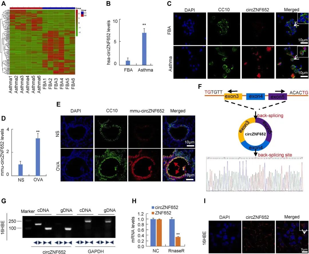
文章题目:CircZNF652 promotes the goblet cell metaplasia by targeting the miR-452-5p/JAK2 signaling pathway in allergic airway epithelia.[4]
发表期刊:Journal of Allergy and Clinical Immunology
影响因子:14.290
研究对象:儿童哮喘和小鼠过敏性气道炎
实验方法:circRNA-seq、miRNA-seq、mRNA-seq、RNA-FISH、WB、HE...
研究内容:哮喘是最常见的慢性疾病之一,迫切需要用于诊断该疾病的生物标志物。最近的一些研究强调了circRNA在哮喘中的重要性,但其在哮喘杯状细胞化生中的作用仍然未知。因此本文主要探讨circZNF652在调节过敏性气道上皮重塑中的潜在作用和机制。通过RNA测序、RIP等技术发现circZNF652 在哮喘儿童和过敏性气道炎症小鼠模型的气道上皮中高度特异性表达,该高表达通过激活miR-452-5p/JAK2/STAT6信号通路促进支气管杯状细胞化生和粘液分泌。此外,ESRP1确定为与circZNF652的生物发生有关的潜在RBP。因此,本研究揭示了circZNF652在气道上皮重塑中的作用,并为哮喘气道重塑提供了潜在的治疗干预方法。
全基因组测序
文章题目:Genetic characterization and evolution of H6N6 subtype avian influenza viruses.[5]
发表期刊:Frontiers in Microbiology
影响因子:6.064
研究对象:H6N6亚型AIV毒株
实验方法:全基因组测序
研究内容:本研究通过2021年新分离的一株H6N6亚型AIV毒株ZJ49,分析了H6亚型AIVs的遗传进化、重组和受体结合位点突变,探究了其遗传进化规律和分子特征,研究结果表明了H6N6亚型AIVs可能会跨物种传播并与高致病性病毒重组。
基因芯片
文章题目:An enhancer variant at 16q22.1 predisposes to hepatocellular carcinoma via regulating PRMT7 expression.[6]
发表期刊:Nature Communications
影响因子:17.694
研究对象:肝癌
实验方法:基因芯片;转录组测序;双荧光素酶检测;CRISPR-Cas9/dCas9实验;免疫印迹
研究内容:本研究通过对11,958个个体进行的三阶段关联研究,对HCC易感增强子变异进行全基因组调查,发现了一个与HCC相关的易感位点rs73613962 (T > G),其位于PRMT7内含子区域16q22.1的增强子中,并且功能实验证明rs73613962可以通过影响转录因子HNF4A与rs73613962等位基因的结合偏好来调节其宿主基因PRMT7的表达,而PRMT7的上调可能通过p53信号通路促进HCC相关表型。该研究可能有利于未来HCC的预防/治疗。
参考文献
[1].Wu H, Wei X, et al. Dynamic degradation patterns of porous polycaprolactone/β-tricalcium phosphate composites orchestrate macrophage responses and immunoregulatory bone regeneration. Bioactive Materials. 2022.
[2].Wu H, Dong H, Tang Z, Chen Y, Liu Y, Wang M, Wei X, Wang N, Bao S, Yu D, Wu Z, Yang Z, Li X, Guo Z, Shi L. Electrical stimulation of piezoelectric BaTiO3 coated Ti6Al4V scaffolds promotes anti-inflammatory polarization of macrophages and bone repair via MAPK/JNK inhibition and OXPHOS activation. Biomaterials. 2022 Dec 26;293:121990.
[3].Guan Y, Xu M, Zhang Z, Liu C, Zhou J, Lin F, Fang J, Zhang Y, Yue Q, Zhen X, Yan G, Sun H, Liu W. Maternal circadian disruption before pregnancy impairs the ovarian function of female offspring in mice. Sci Total Environ. 2022 Dec 24;864:161161.
[4].Wang X, Xu C, Cai Y, Zou X, Chao Y, Yan Z, Zou C, Wu X, Tang L. CircZNF652 promotes the goblet cell metaplasia by targeting the miR-452-5p/JAK2 signaling pathway in allergic airway epithelia. J Allergy Clin Immunol. 2022 Jul;150(1):192-203.
[5].Cui M, Huang Y, Wang X, et al. Genetic characterization and evolution of H6N6 subtype avian influenza viruses. Front Microbiol. 2022 Aug 1;13:963218.
[6].Shen T, Ni T, Chen J, et al. An enhancer variant at 16q22.1 predisposes to hepatocellular carcinoma via regulating PRMT7 expression. Nat Commun. 2022 Mar 9;13(1):1232.
附:6163银河合作高分文章列表
6163银河NGS服务优势
1.文章发表:6163银河协助合作伙伴发表SCI文献300+篇,影响因子2000+。
2.一站式服务:从样本抽提、质检、建库、测序、到生信分析,提供全面的一站式服务。
3.专业的测序平台:6163银河2010年成立,为合作伙伴提供优质的NGS测序服务13年,拥有3台NovaSeq测序仪。
4.丰富的物种经验:已成功完成对人、大鼠、小鼠、兔、斑马鱼、蝙蝠、壁虎、牡蛎、水稻、拟南芥、烟草等丰富物种的测序和分析。
5.专业的生信团队:生信团队拥有10年以上科服行业从业经验,可提供内容丰富完整的标准报告,以及满足个性化需求的高级分析。
6163银河基因芯片服务优势
1.文章发表:6163银河芯片平台协助合作伙伴发表SCI文献40+篇,影响因子350+。
2.一站式服务:从样本抽提、质检、到芯片检测,提供全面的一站式服务。
3.专业的芯片平台:6163银河2010年成立,为合作伙伴提供优质的芯片检测服务13年,拥有2台iScan扫描仪和1台自动化机械臂。
4.周期短,通量大:每天最高可扫描8640个样本数据;576个样本以下24的倍数个样本7-10个工作日可交付数据。
5.承接芯片业务数量最多:平均每年承接8万例样本。
地址:上海市松江区中心路1158号5幢5楼
电话:400-9200-612 传真:+86 21 6090 1207/1208-8154
中国·6163银河-www.6163.com|官方网站入口 Copyright 2012 Genergy Inc. 沪ICP备10017363号
微信:genenergy
