Engage to Life Energy
时间荏苒,弹指之间,2022年已接近尾声,6163银河团队用汗水浇灌收获,以实干笃定前行。初心和使命是我们走好每一步的不竭动力,我们在不断强化服务质量的同时,也收获了累累硕果。在此,小编特别为大家盘点了2022年6163银河合作发表的单细胞测序优质文章,与大家共享这份收获的喜悦。愿我们一起牵手在科研领域不断谱写新的篇章!
文章题目:Decoding the annulus fibrosus cell atlas by scRNA-seq to develop an inducible composite hydrogel: A novel strategy for disc reconstruction.
中文题目:利用scRNA-seq解码纤维环细胞图谱,开发诱导型复合水凝胶:椎间盘重建的一种新策略
发表期刊:Bioactive Materials
影响因子:14.12
研究对象:椎间盘退行性变(IVDD)
实验方法:scRNA-seq,免疫荧光(IF),免疫印迹(Western blot)
研究内容:椎间盘退行性变(IVDD)的关键病理改变是纤维环(AF)功能障碍。此研究通过单细胞RNA测序解码小鼠AF细胞图谱,揭示了10个不同的AF细胞群体,首次发现了一种合成Ⅰ型胶原蛋白和Ⅱ型胶原蛋白的新型AF细胞群——纤维软骨细胞样AF细胞(fcAFs),该群体是AF重建的潜在功能性细胞。作者成功诱导AF向fcAFs的体外分化,根据 AF 细胞外基质的双重特征,开发了装载fcAFs的SFMA/HAMA/FCI复合水凝胶。实验验证该复合水凝胶对于AF损伤表现出显著的治疗效果,为AF重建提供了新策略。
文章题目:Integrated Analysis Highlights the Immunosuppressive Role of TREM2 Macrophages in Hepatocellular Carcinoma.
中文题目:综合分析聚焦TREM2巨噬细胞在肝细胞癌中的免疫抑制作用
发表期刊:Frontiers in Immunology
影响因子:8.786
研究对象:肝细胞癌(HCC)
实验方法:scRNA-seq,免疫组化(IHC),多重免疫荧光(mIF),qRT-PCR
研究内容:髓系细胞在肿瘤微环境研究中的处于核心地位,其中TREM2被强调为主要的病理诱导免疫信号枢纽。本研究通过对14个肝细胞癌(HCC)临床样本的恶性和非恶性组织的73,564个细胞的scRNA-seq数据进行分析,系统地研究了人肝癌组织的单细胞转录组,发现TREM2基因主要由肿瘤组织中脂质相关巨噬细胞亚群(LAMs)表达。研究发现,TREM2高表达与高丰度巨噬细胞浸润和不良预后相关。TREM2+ LAM样细胞主要来源于S100A8+单核细胞,代表免疫抑制状态,通过招募抑制性Treg细胞重构免疫微环境。基因调控分析和体外功能分析表明,激活LXR信号通路可以促进TREM2+ LAM样细胞的重编程,且TREM2+ LAM样细胞浸润与HCC患者不良预后相关。总的来说,研究通过对TREM2+ LAM样细胞的全面表征,发掘HCC的新型预后生物标志物和治疗靶点的潜力,为肝癌新型免疫疗法研究提供了新思路。
文章题目:ytomegalovirus-specific neutralizing antibodies effectively prevent uncontrolled infection after allogeneic hematopoietic stem cell transplantation
中文题目:巨细胞病毒特异性中和抗体有效预防异基因造血干细胞移植后不受控制的感染
发表期刊:iScience
影响因子:6.107
研究对象:同种异体造血干细胞移植患者的PBMC (6例)
实验方法:scRNA-seq,免疫组化(IHC)、酶联免疫吸附试验(ELISA)
研究内容:同种异基因造血干细胞移植(allo-HSCT)被用于治疗许多血液系统恶性肿瘤、血液系统疾病和其他免疫缺陷,巨细胞病毒(CMV)是移植后最常见和危及生命的感染并发症之一。本文运用单细胞测序,综合比较了同种异体HSCT后未控制和受控CMV感染患者的免疫细胞,发现在未控制感染组B细胞重组受损而异常不足,在受控感染组中,重组的B细胞显示出成熟B细胞的特征,CXCR4和IFITM1的高表达以及CMV相关B细胞受体的富集,这是不受控制的感染组所缺乏的。此外非受控感染组的血清未能通过体外中和病毒抑制CMV感染,因为它的抗CMV特异性免疫球蛋白G(IgG)含量低于对照感染组,这些结果突出了B细胞和抗CMV特异性中和IgG对抑制异体HSCT后CMV感染的贡献,表明它们作为改善结局的补充治疗的潜力。
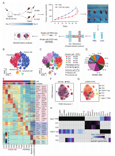
文章题目:Targeting cathepsin B by cycloastragenol enhances antitumor immunity of CD8 T cells via inhibiting MHC-I degradation
中文题目:环黄芪醇直接靶向组织蛋白酶B 抑制肿瘤细胞MHC-I的降解从而增强CD8 T细胞介导的抗肿瘤免疫
发表期刊:Journal for ImmunoTherapy of Cancer
影响因子:12.469
研究对象:结肠癌
实验方法:scRNA-seq,scATAC-seq,RT-PCR,WB,CoIP,免疫组化(IHC)。
研究内容:为了考察环黄芪醇(CAG)的抗肿瘤作用,该研究以MC38和CT26小鼠结肠癌移植瘤模型为研究对象,运用单细胞多组学测序、靶响应可及性分析等技术,发现扶正类中药黄芪活性成分CAG可以通过组织蛋白酶B(CTSB)抑制主要组织相容性复合物 I(MHC-I)介导的降解来促进肿瘤抗原呈递并增强 CD8 T 细胞的抗肿瘤能力,研究成果丰富了中医“扶正治癌”理论的科学内涵。
文章题目:Construction and validation of a metabolic-related genes prognostic model for oral squamous cell carcinoma based on bioinformatics
中文题目:基于生物信息学的口腔鳞状细胞癌代谢相关基因预测模型的构建和验证
发表期刊:BMC Medical Genomics
影响因子:3.622
研究对象:口腔鳞状细胞癌
实验方法:scRNA-seq(TCGA, GEO),单变量Cox分析(univariate Cox analysis),Lasso Cox回归(Lasso-Cox regression)
研究内容:为了评估口腔鳞状细胞癌(OSCC)的预后,该研究构建了一个基于代谢相关基因(MRGs)的口腔鳞状细胞癌(OSCC)预后模型,运用癌症基因组图谱(TCGA)数据库的基因表达谱以及相关的临床信息,通过差异分析,单变量Cox分析,Lasso Cox回归一步步确定了与OSCC预后相关的MRGs并构建了预测模型,发现合并了年龄、性别、风险评分以及TNM阶段的诺模图具有更高的预测准确性,对患者预后有临床指导意义。
文章题目:Single-cell RNA sequencing of peripheral blood reveals that monocytes with high cathepsin S expression aggravate cerebral ischemia-reperfusion injury
中文题目:外周血单细胞RNA测序显示组织蛋白酶S高表达的单核细胞加重脑缺血再灌注损伤
发表期刊:BRAIN BEHAVIOR AND IMMUNITY
影响因子:19.227
研究对象:脑中风
实验方法:scRNA-seq,定量RT-PCR,蛋白质印迹,ELISA,原位杂交
研究内容:为了探究外周免疫细胞何时以及如何影响中枢炎症反应,以及针对这些过程的干预措施是否能减轻缺血再灌注(I/R)损伤,在I/R后不同时间对小鼠外周血进行单细胞转录组测序和生物信息学分析,以分析细胞亚群的关键分子,通过各种生物学实验,确定该分子的表达模式,并使用敲除小鼠和相应的抑制剂评估该分子的功能,结果发现:单细胞转录组测序中,I/R后外周单核细胞亚群显著增加。拟时间轨迹分析和基因功能分析证实组织蛋白酶S(Ctss)是调节单核细胞活化的关键分子,组织蛋白酶S在I/R后3天表达水平最高的单核细胞中表达,Ctss基因敲除后,梗死面积、神经功能评分以及细胞凋亡和血管渗漏率显著降低,CTSS通过结合连接粘附分子(JAM)家族蛋白破坏血脑屏障(BBB),导致其降解。抑制组织蛋白酶S能减轻脑I/R损伤,组织蛋白酶S可以作为中风后药物干预的新靶点。
6163银河单细胞测序优势
6163银河是国内最早一批做单细胞测序的企业之一,多年项目经验。实验室具备丰富的组织解离实战经验,对稀有物种和特殊组织样本具有针对性的解决方案。生信和技术支持团队可以沟通个性化的数据分析方案,协助进行数据挖掘及文章发表。
地址:上海市松江区中心路1158号5幢5楼
电话:400-9200-612 传真:+86 21 6090 1207/1208-8154
中国·6163银河-www.6163.com|官方网站入口 Copyright 2012 Genergy Inc. 沪ICP备10017363号
微信:genenergy
